Yellow Nineties 2.0 Application Profile
Purpose
To document how the Yellow Nineties 2.0 data is modelled for compatibility with the wider LINCS data model. This document provides patterns used in the mapping of Yellow Nineties 2.0 data which correspond to the categories outlined in the LINCS Application Profile.
This document introduces class and property concepts as used in this specific context (LINCS and the Yellow Nineties 2.0 dataset), and are not complete definitions. Consult CIDOC CRM v. 7.1.1 documentation for full class and property descriptions.
Acronyms
Ontology Acronyms:
- CIDOC-CRM - CIDOC Conceptual Reference Model
- FRBRoo - Object-Oriented Functional Requirements for Bibliographic Records
Vocabulary and Authority Acronyms:
- Biography - The LINCS Biography Vocabulary
- Context - The LINCS Context Vocabulary
- DBpedia - DBpedia Open Knowledge Graph
- DC - Dublin Core Metadata Terms
- Event - The LINCS Event Vocabulary
- Identity - The LINCS Identity Vocabulary
- LINCS - LINCS minted entities
- Occupation - The LINCS Occupation Vocabulary
- Wikidata - Wikimedia Knowledge Base
Main Classes
| Entity Type | Class | Declaration Snippet (TTL) |
| Person | crm:E21_Person | |
| Unique Identifier | crm:E42_Identifier | |
| Name | crm:E33_E41_Linguistic_Appellation | |
| Birth Event | crm:E67_Birth | |
| Place | crm:E53_Place | |
| Death Event | crm:E69_Death | |
| Education Activity | crm:E7_Activity | |
| Educational Institution | crm:E74_Group | |
| Occupation | frbroo:F51_Pursuit | |
| Publishing Activity | crm:E65_Creation | |
| Publisher | crm:E74_Group | |
| Y90s Creation | crm:E65_Creation | |
| Yellow Nineties | frbroo:F2_Expression | |
| Relationship Activity | crm:E7_Activity | |
| Gender | crm:E89_Propositional_Object | |
| Avatar/Persona | crm:E74_Group | |
| Group Membership | crm:E74_Group | |
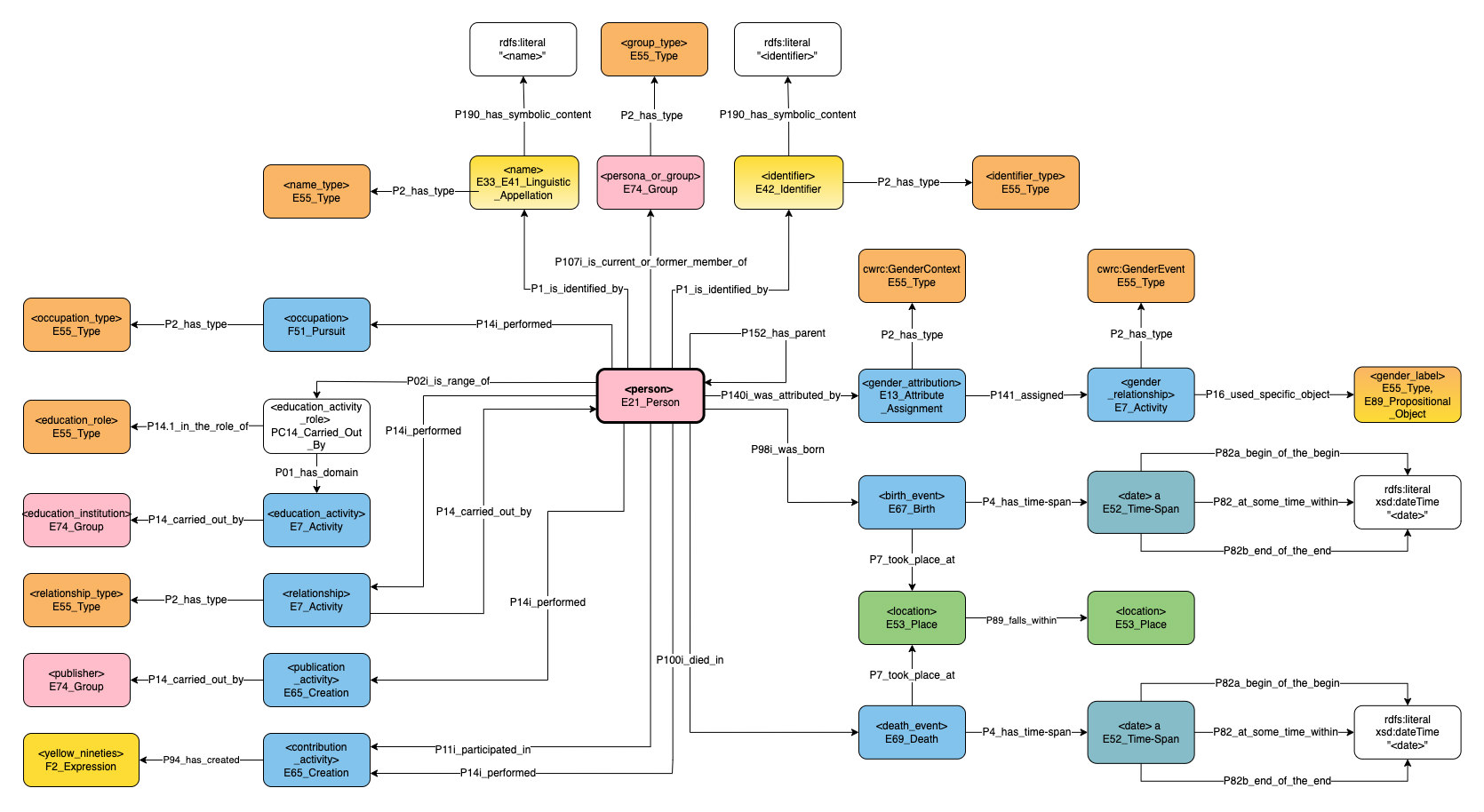
Overview Diagram
Below is an image of the application profile overview diagram. Follow this link for a zoomable, more readable version. The segments below align with the document sections.
-50a8fce658edb0cb97f8ca33ce1edf79.jpg)
Nodes
Basic Patterns
Identifiers
Unique Identifiers
-eac3b8b4c05e50197fd9d73def6cacc0.jpg)
| Pattern/Structure Values | Definition | This pattern declares that a person is identified by a unique identifier. |
| Abstraction | crm:E21_Person → crm:P1_is_identified_by → crm:E42_Identifier
| |
| Content Values | Type of Value | literal value (text) |
| Expected Value | Literal value from the Yellow Nineties dataset | |
| Format/Requirements for the Value | rdfs:literal | |
| Example Values | “#RBA”, “#AKN”, “#SCR” | |
| Case Examples | Typical Example & Abstraction | The Yellow Nineties Personography declares that Rosamund Marriott Watson’s Dublin Core Identifier is “#RBA”. <y90s:marriott-watson-rosamund/> → crm:P1_is_identified_by →
crm:E42_Identifier (→ crm:P2_has_type → <dc:identifier> , <lincs:srhGpLJEVcz> ,
<aat:300404012>)
|
| Edge Case Example & Abstraction | N/A | |
| Resource Links | The Dublin Core Metadata Initiative. (2021, July 19). Identifier. DCMI Metadata Terms. https://www.dublincore.org/specifications/dublin-core/dcmi-terms/terms/identifier/ The Getty Research Institute. (2017, March 7). Art & Architecture Thesaurus Online. | |
| Discussion Elements Pertaining to the Pattern | N/A | |
| Y90s Elements Following this Pattern | dc:identifier | |
Pattern in TTL:
<Y90:Person> a crm:E21_Person ;
rdfs:label "<Y90:Person>" ;
crm:P1_is_identified_by <Y90_Identifier> .
<Y90_Identifier> a crm:E42_Identifier ;
rdfs:label "Yellow Nineties Project internal identifier for <name>" ;
crm:P2_has_type <identifier_type> ;
crm:P190_has_symbolic_content "<Y90_Identifier>" .
<identifier_type> a crm:E55_Type ;
rdfs:label "identifier" .
Names
-f25a1bc1e70989933e848a0f3270bdb0.jpg)
| Pattern/Structure Values | Definition | This pattern declares that a person is identified by a name. |
| Abstraction | crm:E21_Person → crm:P1_is_identified_by →
crm:E33_E41_Linguistic_Appellation
| |
| Content Values | Type of Value | Uniform Resource Identifier (URI); literal (text) value |
| Expected Value | URI from the Yellow Nineties dataset; URI from an existing linked data authority or minted by LINCS; literal value from the Yellow Nineties dataset | |
| Format/Requirements for the Value | URI (preferably dereferenceable); rdfs:literal | |
| Example Values | “Marriott Watson, Rosamund”, “Sharp, William”, “Geddes, Patrick”, <http://id.lincsproject.ca/biography/additionalName> | |
| Case Examples | Typical Example & Abstraction | The Yellow Nineties Personography states that Rosamund Marriott Watson is also known as Rosamund Thomson. “Thomson, Rosamund” is typed as an additional name. <y90s:marriott-watson-rosamund/> → crm:P1_is_identified_by →
crm:E33_E41_Linguistic_Appellation
|
| Edge Case Example & Abstraction | N/A | |
| Resource Links | Brown, S., Cummings, J., Drudge-Wilson, J., Faulkner, C., Lemak, A., Martin, K., Mo, A., Penancier, J., Simpson, J., Singh, G., Stacey, D., & Warren, R. (2020, July 14). The CWRC Ontology Specification 0.99.86. The Canadian Writing Research Collaboratory. The Wikimedia Foundation. (2021). Wikidata. | |
| Discussion Elements Pertaining to the Pattern | N/A | |
| Y90s Elements Following this Pattern | y90s:name; y90s:birth_name; y90s:aka | |
Pattern in TTL:
<Y90:Person> a crm:E21_Person ;
rdfs:label "<Y90:Person>" ;
crm:P1_is_identified_by <name> .
<name> a crm:E33_E41_Linguistic_Appellation ;
rdfs:label "<name>" ;
crm:P2_has_type biography:personalName ;
crm:P190_has_symbolic_content "<name>" .
biography:personalName a crm:E55_Type ;
rdfs:label "personal name" .
Birth
-4f159ce8761c69c87f8311e53c282af1.jpg)
| Pattern/Structure Values | Definition | This pattern declares that a person was born. |
| Abstraction | crm:E21_Person → crm:P98i_was_born → crm:E67_Birth | |
| Content Values | Type of Value | Uniform Resource Identifier (URI) |
| Expected Value | URI minted by LINCS | |
| Format/Requirements for the Value | URI (preferably dereferenceable) | |
| Example Values | <http://id.lincsproject.ca/FCEJ0z7mf8x>; <http://id.lincsproject.ca/FKIm8AgHUG9>; <http://id.lincsproject.ca/FSxkKEJMV7n> | |
| Case Examples | Typical Example & Abstraction | The Yellow Nineties Personography declares that Rosamund Marriott Watson was born. <y90s:marriott-watson-rosamund/> → crm:P98i_was_born →
<lincs:mMR1zqnuXRv> |
| Edge Case Example & Abstraction | N/A | |
| Resource Links | The Wikimedia Foundation. (2019, December 30). Wikidata: Main Page. Wikidata. | |
| Discussion Elements Pertaining to the Pattern | N/A | |
| Y90s Elements Following this Pattern | y90s:birth_place; y90s:birth_place_uri | |
Pattern in TTL:
<Y90:Person> a crm:E21_Person ;
rdfs:label "<Y90:Person>" ;
crm:P98i_was_born <Birth_Event> .
<Birth_Event> a crm:E67_Birth ;
rdfs:label "Birth Event of <name>" .
Birth Date
-e72df023c7d3f185288ef389d322a749.jpg)
Pattern in TTL:
<Birth_Event> a crm:E67_Birth ;
rdfs:label "Birth Event of <name>" ;
crm:P4_has_time-span <Birth_Date> .
<Birth_Date> a crm:E52_Time-Span ;
rdfs:label "Birth date of <name>" ;
crm:P82_at_some_time_within "<Birth_Date>" ;
crm:P82a_begin_of_the_begin "<Birth_Date>"^^xsd:dateTime ;
crm:P82b_end_of_the_end "<Birth_Date>"^^xsd:dateTime .
Birth Place
-185da8b7b345e321df6b655c639d0c71.jpg)
| Pattern/Structure Values | Definition | This pattern declares that a person was born at a place. |
| Abstraction | crm:E67_Birth
| |
| Content Values | Type of Value | Uniform Resource Identifier (URI); literal (text) value |
| Expected Value | URI from the Yellow Nineties dataset, existing linked data authority, or minted by LINCS; literal value (text) from the Yellow Nineties dataset | |
| Format/Requirements for the Value | URI (preferably dereferenceable); rdfs:literal | |
| Example Values | “Hackney, London, England”, <https://www.wikidata.org/entity/Q205679>; <http://id.lincsproject.ca/Mk9ygPrxBpR>; “United States of America” | |
| Case Examples | Typical Example & Abstraction | The Yellow Nineties Personography declares that Rosamund Marriott Watson was born in Hackney, London, England. <y90s:marriott-watson-rosamund/> → crm:P98i_was_born →
crm:E67_Birth
|
| Edge Case Example & Abstraction | N/A | |
| Resource Links | The Wikimedia Foundation. (2021). Wikidata. https://www.wikidata.org/ | |
| Discussion Elements Pertaining to the Pattern | N/A | |
| Y90s Elements Following this Pattern | y90s:birth_place; y90s:birth_place_uri | |
Pattern in TTL:
<Birth_Event> a crm:E67_Birth ;
rdfs:label "Birth Event of <name>" ;
crm:P7_took_place_at <Birthplace> .
<Birthplace> a crm:E53_Place ;
rdfs:label "<Birthplace>" ;
crm:P89_falls_within <Birthplace_URI> .
<Birthplace_URI> a crm:E53_Place ;
rdfs:label "<Birthplace_URI>" .
Death
-bff5ca13d49b0c92f1be1a6a0889ee3d.jpg)
| Pattern/Structure Values | Definition | This pattern declares that a person died. |
| Abstraction | crm:E21_Person → crm:P100i_died_in → crm:E69_Death | |
| Content Values | Type of Value | Uniform Resource Identifier (URI) |
| Expected Value | URI minted by LINCS | |
| Format/Requirements for the Value | URI (preferably dereferenceable) | |
| Example Values | <http://id.lincsproject.ca/M7PkE50mfmZ>; <http://id.lincsproject.ca/MLIV33EwB6i>; | |
| Case Examples | Typical Example & Abstraction | The Yellow Nineties Personography declares that Rosamund Marriott Watson died in Shere, Surrey, England. <y90s:marriott-watson-rosamund/> → crm:P100i_died_in →
<lincs:USlmuDwFYCR> |
| Edge Case Example & Abstraction | N/A | |
| Resource Links | The Wikimedia Foundation. (2021). Wikidata. https://www.wikidata.org/ | |
| Discussion Elements Pertaining to the Pattern | N/A | |
| Y90s Elements Following this Pattern | y90s:death_place; y90s:death_place_uri | |
Pattern in TTL:
<Y90:Person> a crm:E21_Person ;
rdfs:label "<Y90:Person>" ;
crm:P100i_died_in <Death_Event> .
<Death_Event> a crm:E69_Death ;
rdfs:label "Death event of <name>" .
Death Date
-b078d2041e50a33a0a010b8cf4703198.jpg)
Pattern in TTL:
<Death_Event> a crm:E69_Death ;
rdfs:label "Death event of <name>" ;
crm:P4_has_time_span <Death_Date> .
<Death_Date> a crm:E52_Time-Span ;
rdfs:label "Death date of <name>" ;
crm:P82_at_some_time_within "<Death_Date>" ;
crm:P82a_begin_of_the_begin "<Death_Date>"^^xsd:dateTime ;
crm:P82b_end_of_the_end "<Death_Date>"^^xsd:dateTime .
Death Place
-53ede7905122739299b37884fa0c779f.jpg)
| Pattern/Structure Values | Definition | This pattern declares that a person died at a place. |
| Abstraction | crm:E69_Death
| |
| Content Values | Type of Value | Uniform Resource Identifier (URI); literal (text) value |
| Expected Value | URI from the Yellow Nineties dataset, existing linked data authority, or minted by LINCS; literal value (text) from the Yellow Nineties dataset | |
| Format/Requirements for the Value | URI (preferably dereferenceable); rdfs:literal | |
| Example Values | “Shere, Surrey, England”, <http://www.wikidata.org/entity/Q2188542>; “132 Fulham Road, London”; <http://id.lincsproject.ca/8jGB34XQKoI> | |
| Case Examples | Typical Example & Abstraction | The Yellow Nineties Personography declares that Rosamund Marriott Watson died in Shere, Surrey, England. <lincs:USlmuDwFYCR>
|
| Edge Case Example & Abstraction | N/A | |
| Resource Links | The Wikimedia Foundation. (2021). Wikidata. https://www.wikidata.org/ | |
| Discussion Elements Pertaining to the Pattern | N/A | |
| Y90s Elements Following this Pattern | y90s:death_place; y90s:death_place_uri | |
Pattern in TTL:
<Death_Event> a crm:E69_Death ;
rdfs:label "Death event of <name>" ;
crm:P7_took_place_at <Death_Place> .
<Death_Place> a crm:E53_Place ;
rdfs:label "<Death_Place>" ;
crm:P89_falls_within <Death_Place_URI> .
<Death_Place_URI> a crm:E53_Place ;
rdfs:label "<Death_Place_URI>" .
Activities
Education Activities
-dcd1f45399c1f99fc0d381ba43314ca5.jpg)
| Pattern/Structure Values | Definition | This pattern declares that a person engaged in educational activities carried out by an educational institution. |
| Abstraction | crm:E21_Person → crm:P02i_is_range_of → crmpc:PC14_carried_out_by
| |
| Content Values | Type of Value | Uniform Resource Identifier (URI); literal (text) value |
| Expected Value | URI from an existing linked data authority or minted by LINCS; literal value from the Yellow Nineties dataset | |
| Format/Requirements for the Value | URI (preferably dereferenceable); rdfs:literal | |
| Example Values | <http://id.lincsproject.ca/KoE46wAZrNy>, “Royal School of Mines”; <http://id.lincsproject.ca/aPhyq1LVSZn>; “Slade School of Art” | |
| Case Examples | Typical Example & Abstraction | The Yellow Nineties Personography states that Patrick Geddes was educated at the Royal School of Mines. <y90s:geddes-patrick/> → crm:P02i_is_range_of →
crmpc:PC14_carried_out_by (→ crmpc:P14.1_in_the_role_of → <occupation:student>)
(→ crm:P2_has_type → <event:EducationEvent>)
(→ crm:P2_has_type → <biography:educationalOrganization>)
|
| Edge Case Example & Abstraction | N/A | |
| Resource Links | Brown, S., Cummings, J., Drudge-Wilson, J., Faulkner, C., Lemak, A., Martin, K., Mo, A., Penancier, J., Simpson, J., Singh, G., Stacey, D., & Warren, R. (2020, July 14). The CWRC Ontology Specification 0.99.86. The Canadian Writing Research Collaboratory. The Wikimedia Foundation. (2021). Wikidata. | |
| Discussion Elements Pertaining to the Pattern | N/A | |
| Y90s Elements Following this Pattern | y90s:educated_at | |
Pattern in TTL:
<Y90:Person> a crm:E21_Person ;
rdfs:label "<Y90:Person>" ;
crm:P02i_is_range_of <Education_Activity_Role> .
<Education_Activity_Role> a crmpc:PC14_carried_out_by ;
rdfs:label "<Education_Role> role of <name>" ;
crmpc:P01_has_domain <Education_Activity> ;
crmpc:P02_has_range <Y90_Person> ;
crmpc:P14.1_in_the_role_Of <Education_Role> .
<Education_Activity> a crm:E7:Activity ;
rdfs:Label "Education activity of <name>" ;
crm:P14_carried_out_by <Educational_Institution> .
<Educational_Institution> a crm:E74_Group ;
rdfs:label "<Educational_Organization>" ;
crm:P2_has_type biography:educationalOrganization .
biography:educationalOrganization a crm:E55_Type ;
rdfs:label "educational organization" .
<Education_Role> a crm:E55:Type ;
rdfs:label "<Education_Role>" .
Professional Activities & Occupations
-818d347ecb030bf17dd1a1bf9819a8e2.jpg)
| Pattern/Structure Values | Definition | This pattern declares that a person engaged in professional or apprenticeship occupations, conceptualized as a pursuit which may include roles. |
| Abstraction | crm:E21_Person → crm:P14i_performed → frbroo:F51_Pursuit
| |
| Content Values | Type of Value | Uniform Resource Identifier (URI) |
| Expected Value | URI from an existing linked data authority or minted by LINCS | |
| Format/Requirements for the Value | URI (preferably dereferenceable) | |
| Example Values | <https://personography.1890s.ca/occupation/professional/professions/artists/illustrator/>; <https://personography.1890s.ca/occupation/professional/professions/literary-and-scientific-persons/author/>; <https://personography.1890s.ca/occupation/industrial/workers-and-dealers-in-various-mineral-substances/earthenware-and-glass/glassware-or-stained-glass-design/> | |
| Case Examples | Typical Example & Abstraction | The Yellow Nineties Personography states that Rosamund Marriott Watson held the occupation of journalist. <y90s:marriott-watson-rosamund/> → crm:P14i_performed →
frbroo:F51_Pursuit (→ crm:P2_has_type → <occupation:Occupation>)
|
| Edge Case Example & Abstraction | The Yellow Nineties Personography states that Walter Crane held the apprenticeship of “pictorial engraver.” <y90s:crane-walter/> → crm:P02i_is_range_of →
crm:PC14_Carried_Out_By
<wikidata:Q253567>
<wikidata:Q59263467>
| |
| Resource Links | Brown, S., Cummings, J., Drudge-Wilson, J., Faulkner, C., Lemak, A., Martin, K., Mo, A., Penancier, J., Simpson, J., Singh, G., Stacey, D., & Warren, R. (2020, July 14). The CWRC Ontology Specification 0.99.86. The Canadian Writing Research Collaboratory. The Wikimedia Foundation. (2021). Wikidata. | |
| Discussion Elements Pertaining to the Pattern | N/A | |
| Y90s Elements Following this Pattern | Y90s:has_occupation; y90s:has_apprenticeship | |
Pattern in TTL:
<Y90:Person> a crm:E21_Person ;
rdfs:label "<Y90:Person>" ;
crm:14i_performed <Occupation> .
<Occupation> a frbroo:F51_Pursuit ;
rdfs:label "<Role_Type> occupation of <name>" ;
crm:P2_has_type <Role_Type> .
<Role_Type> a crm:E55_Type ;
rdfs:label "<Role_Type>" .
Publishing Activities
-7497bd3469ae341497649f647847d95b.jpg)
| Pattern/Structure Values | Definition | This pattern declares that a person engaged in publishing activities. |
| Abstraction | crm:E21_Person → crm:P14i_performed → crm:E65_Creation
| |
| Content Values | Type of Value | Uniform Resource Identifier (URI) |
| Expected Value | URI from an existing linked data authority or minted by LINCS | |
| Format/Requirements for the Value | URI (preferably dereferenceable) | |
| Example Values | <https://dbpedia.org/page/The_Bodley_Head>; | |
| Case Examples | Typical Example & Abstraction | The Yellow Nineties Personography dataset declares that Rosamund Marriott Watson published with The Bodley Head. This publishing endeavour is conceptualized as an activity shared between both parties. <y90s:marriott-watson-rosamund/> → crm:P14i_performed →
crm:E65_Creation (→ crm:P2_has_type → <wikidata:Q732577>)
(→ crm:P2_has_type → <wikidata:Q2085381>) |
| Edge Case Example & Abstraction | N/A | |
| Resource Links | The Wikimedia Foundation. (2021). Wikidata. | |
| Discussion Elements Pertaining to the Pattern | N/A | |
| Y90s Elements Following this Pattern | y90s:published_with | |
Pattern in TTL:
<Y90:Person> a crm:E21_Person ;
rdfs:label "<Y90:Person>" ;
crm:P14i_performed <Expression_Creation> .
<Expression_Creation> a crm:E65_Creation ;
rdfs:label "Yellow Nineties publishing activity of <name>" ;
crm:P14_carried_out_by <Publisher> ;
crm:P2_has_type wikidata:Q732577 .
<Publisher> a crm:E74_Group ;
rdfs:label "<Publisher>" ;
crm:P2_has_type wikidata:Q2085381 .
wikidata:Q732577 a crm:E55_Type ;
rdfs:label "publication" .
wikidata:Q2085381 a crm:E55_Type ;
rdfs:label "publisher" .
Contribution Activities
-facd59138784dedc60cad283873492f3.jpg)
| Pattern/Structure Values | Definition | This pattern declares that a person contributed (directly or indirectly) to the creation of one or more Yellow Nineties periodicals. |
| Abstraction | crm:E21_Person → crm:P14i_performed →
crm:E65_Creation
crm:E21_Person → crm:P11i_participated_in → crm:E65_Creation
| |
| Content Values | Type of Value | Uniform Resource Identifier (URI) |
| Expected Value | URI minted by LINCS | |
| Format/Requirements for the Value | URI (preferably dereferenceable) | |
| Example Values | <http://id.lincsproject.ca/FCN9TclIiYl>; <http://id.lincsproject.ca/tQmPJo9trzE> | |
| Case Examples | Typical Example & Abstraction | In the Yellow Nineties Personography dataset, contribution to the creation of Yellow Nineties is identified by a string value (direct, indirect). Rosamund Marriott Watson’s contribution is identified in this dataset as “direct.” <y90s:marriott-watson-rosamund/> → crm:P14i_performed →
<lincs:tQmPJo9trzE> → crm:P94_has_created →
<lincs:FCN9TclIiYl> |
| Edge Case Example & Abstraction | When the contribution is identified as “indirect,” the property crm:P11i_participated_in is used instead. Antonio Ferriera’s contribution is identified in this dataset as “indirect.” <y90s:ferriera-antonio/> → crm:P11i_participated_in →
<lincs:tQmPJo9trzE>
| |
| Resource Links | N/A | |
| Discussion Elements Pertaining to the Pattern | N/A | |
| Y90s Elements Following this Pattern | y90s:contribution_type | |
Pattern in TTL:
<Y90:Person> a crm:E21_Person ;
rdfs:label "<Y90:Person>" ;
crm:P14i_performed <Creation_Activity> .
<Creation_Activity> a crm:E65_Creation ;
rdfs:label "Yellow Nineties Creation" ;
crm:P94_has_created <Yellow_Nineties> .
<Yellow_Nineties> a frbroo:F2_Expression ;
rdfs:label "Yellow Nineties" .
Relationships
Parents & Children
-c5975aa21ffcd784d7baf2c191c385d9.jpg)
| Pattern/Structure Values | Definition | This pattern declares that a person has or is a parent. |
| Abstraction | crm:P21_Person1 → crm:P152_has_parent →
crm:P21_Person2 crm:P21_Person2 → crm:152i_is_parent_of →
crm:P21_Person1 | |
| Content Values | Type of Value | Uniform Resource Identifier (URI) |
| Expected Value | URI from Yellow Nineties dataset | |
| Format/Requirements for the Value | URI (preferably dereferenceable) | |
| Example Values | <https://personography.1890s.ca/persons/benson-edward-white/>; <https://personography.1890s.ca/persons/benson-a-c/>; <https://personography.1890s.ca/persons/garstin-althea-dochie/> | |
| Case Examples | Typical Example & Abstraction | The Yellow Nineties Personography declares that Walter Crane is the child of Thomas Crane and inversely Thomas Crane is the parent of Walter Crane. <y90s:crane-walter/> → crm:P152_has_parent →
<y90s:crane-thomas/> <y90s:crane-thomas/> → crm:152i_is_parent_of →
<y90s:crane-walter/> |
| Edge Case Example & Abstraction | N/A | |
| Resource Links | The Wikimedia Foundation. (2021). Wikidata. https://www.wikidata.org/ | |
| Discussion Elements Pertaining to the Pattern | N/A | |
| Y90s Elements Following this Pattern | y90s:parent_of; y90s:child_of | |
Pattern in TTL:
<Y90:Person> a crm:E21_Person ;
rdfs:label "<Y90:Person>" ;
crm:P152_has_parent <Y90:Person2> .
<Y90:Person2> a crm:E21_Person ;
rdfs:label "<Y90:Person2>" ;
crm:P152i_is_parent_of <Y90:Person> .
Interpersonal Relationships
-795887f1d752d5c22465cb5a5281d2e8.jpg)
| Pattern/Structure Values | Definition | This pattern declares that there existed a relationship between two persons, conceptualized as an activity. In some cases, each person’s contribution to the relationship activity may be qualified through roles. |
| Abstraction | crm:E21_Person1 → crm:P14i_performed → crm:E7_Activity
| |
| Content Values | Type of Value | Uniform Resource Identifier (URI); literal value (text) |
| Expected Value | URI from an existing linked data authority or minted by LINCS; literal value (text) from the Yellow Nineties dataset | |
| Format/Requirements for the Value | URI (preferably dereferenceable); rdfs:literal | |
| Example Values | <https://personography.1890s.ca/persons/meynell-alice/>; <https://personography.1890s.ca/persons/gosse-edmund-william-sir/>; <https://personography.1890s.ca/persons/makower-stanley-victor/> | |
| Case Examples | Typical Example & Abstraction | The Yellow Nineties Personography dataset declares that Rosamund Marriott Watson shared a friendship with Alice Meynell. <y90s:marriott-watson-rosamund/> → crm:P14i_performed →
crm:E7_Activity
|
| Edge Case Example & Abstraction | The Yellow Nineties Personography dataset declares that Andrew Lang and Rosamund Marriott Watson shared a mentorship relationship wherein Lang was the mentor and Marriott Watson was the mentee. Their relationship is manifested as a unique crm:E7_Activity in which they both participate in two different roles. <y90s:lang-andrew/> → crm:P02i_is_range_of
| |
| Resource Links | Brown, S., Cummings, J., Drudge-Wilson, J., Faulkner, C., Lemak, A., Martin, K., Mo, A., Penancier, J., Simpson, J., Singh, G., Stacey, D., & Warren, R. (2020, July 14). The CWRC Ontology Specification 0.99.86. The Canadian Writing Research Collaboratory. The Wikimedia Foundation. (2021). Wikidata. https://www.wikidata.org/ | |
| Discussion Elements Pertaining to the Pattern | N/A | |
| Y90s Elements Following this Pattern | y90s:colleague_of; y90s:extralegal_spouse_of; y90s:friend_of; y90s:intimate; y90s:legal_spouse_of; y90s:relative_of; y90s:sibling_of; y90s:mentor_of; y90s:mentored_by | |
Pattern in TTL:
<Y90:Person> a crm:E21_Person ;
rdfs:label "<Y90:Person>" ;
crm:P14i_performed <Relationship_Activity> .
<Relationship_Activity> a crm:E7_Activity ;
rdfs:label "<Relationship_Type> relationship between <Y90:Person> and <Y90:Person2>" ;
crm:P2_has_type <Relationship_Type> ;
crm:P14_carried_out_by <Y90:Person2> .
<Relationship_Type> a crm:E55_Type ;
rdfs:label "<Relationship_Type>" .
<Y90:Person2> a crm:E21_Person ;
rdfs:label "<Y90:Person2>" .
Identities
-c8c4bd1bf217a87dd9cf67b5f40d1bea.jpg)
| Pattern/Structure Values | Definition | This pattern declares that a person has been associated with a gender identity. |
| Abstraction | crm:E21_Person → crm:P140i_was_attributed_by →
crm:E13_Attribute_Assignment
crm:E55_Type, E89_Propositional_Object[identity:Gender] | |
| Content Values | Type of Value | Uniform Resource Identifier (URI) |
| Expected Value | URI from LINCS Identity Vocabulary | |
| Format/Requirements for the Value | URI (preferably dereferenceable) | |
| Example Values | <http://id.lincsproject.ca/identity/undefinedGender>; <http://id.lincsproject.ca/identity/man>; ; <http://id.lincsproject.ca/identity/woman> | |
| Case Examples | Typical Example & Abstraction | In the Yellow Nineties Personography dataset, gender (assumed gender attributed at birth) is identified by a single letter string value (F, M, O). Rosamund Marriott Watson is identified in this dataset as female by the value “f.” <y90s:marriott-watson-rosamund/> → crm:P140i_was_attributed_by →
crm:E13_Attribute_Assignment (→ crm:P2_has_type → <context:GenderContext)
(→ crm:P2_has_type → <event:GenderEvent>) → crm:P16_used_specific_object → <identity:woman> |
| Edge Case Example & Abstraction | N/A | |
| Resource Links | Brown, S., Cummings, J., Drudge-Wilson, J., Faulkner, C., Lemak, A., Martin, K., Mo, A., Penancier, J., Simpson, J., Singh, G., Stacey, D., & Warren, R. (2020, July 14). The CWRC Ontology Specification 0.99.86. The Canadian Writing Research Collaboratory. | |
| Discussion Elements Pertaining to the Pattern | N/A | |
| Y90s Elements Following this Pattern | Y90s:assigned_sex | |
Pattern in TTL:
<Y90:Person> a crm:E21_Person ;
rdfs:label "<Y90:Person>" ;
crm:P140i_was_attributed_by <Gender_Assignment> .
<Gender_Assignment> a crm:E13_Attribute_Assignment ;
rdfs:label "<name> - Gender Context - Assigning" ;
crm:P2_has_type context:GenderContext ;
crm:P141_assigned <Gender_Activity> .
<Gender_Activity> a crm:E7_Activity ;
rdfs:label "<name> - Gender Label Connection" ;
crm:P2_has_type event:GenderEvent ;
crm:P16_used_specific_object <identity:gender> .
event:GenderEvent a crm:E55_Type ;
rdfs:label "gender event" .
context:GenderContext a crm:E55_Type ;
rdfs:label "gender context" .
<identity:gender> a crm:E55_Type, crm:E89_Propositional_Object ;
rdfs:label "<assumed_gender_attributed_at_birth>" .
Avatar/Persona
![]()
| Pattern/Structure Values | Definition | This pattern declares that a person may have used an avatar or persona, conceptualized as a group. |
| Abstraction | crm:E21_Person → crm:P107i_is_current_or_former_member_of →
crm:E74_Group
| |
| Content Values | Type of Value | Uniform Resource Identifier (URI); literal value (text) |
| Expected Value | URI from the Yellow Nineties dataset; literal value (text) from the Yellow Nineties dataset | |
| Format/Requirements for the Value | URI (preferably dereferenceable); rdfs:literal | |
| Example Values | <https://personography.1890s.ca/persons/tomson-graham-r/>; “Graham R. Tomson”; <https://personography.1890s.ca/persons/macleod-fiona/>; “Fiona Macleod” | |
| Case Examples | Typical Example & Abstraction | The Yellow Nineties Personography states that William Sharp is a member of another Yellow Nineties person, Fiona Macleod. <y90s:sharp-william/> → crm:P107i_is_current_or_former_member_of →
<y90s:macleod-fiona/>
|
| Edge Case Example & Abstraction | N/A | |
| Resource Links | Brown, S., Cummings, J., Drudge-Wilson, J., Faulkner, C., Lemak, A., Martin, K., Mo, A., Penancier, J., Simpson, J., Singh, G., Stacey, D., & Warren, R. (2020, July 14). The CWRC Ontology Specification 0.99.86. The Canadian Writing Research Collaboratory. The Wikimedia Foundation. (2021). Wikidata. https://www.wikidata.org/ | |
| Discussion Elements Pertaining to the Pattern | N/A | |
| Y90s Elements Following this Pattern | y90s:has_avatar | |
Pattern in TTL:
<Y90:Person> a crm:E21_Person ;
rdfs:label "<Y90:Person>" ;
crm:P107i_is_current_or_former_member_of <persona_group> .
<persona_group> a crm:E74_Group ;
rdfs:label "<persona_group>" ;
crm:P2_has_type biography:persona .
biography:persona a crm:E55_Type ;
rdfs:label "persona" .
Group Membership
-f9d84cc2b977c511f2b9df0820110780.jpg)
| Pattern/Structure Values | Definition | This pattern declares that a person was a member of a group. |
| Abstraction | crm:E21_Person → crm:P107i_is_current_or_former_member_of →
crm:E74_Group
| |
| Content Values | Type of Value | Uniform Resource Identifier (URI); literal (text) value |
| Expected Value | URI from an existing linked data authority or minted by LINCS; literal value from the Yellow Nineties dataset | |
| Format/Requirements for the Value | URI (preferably dereferenceable); rdfs:literal | |
| Example Values | <http://id.lincsproject.ca/Hjw1EJ70UVM>, “British Sociological Society”; <http://id.lincsproject.ca/Vb9GL2TjY5O>; “Old Edinburgh School of Art” | |
| Case Examples | Typical Example & Abstraction | The Yellow Nineties Personography states that Patrick Geddes is a member of the British Sociological Society. <y90s:geddes-patrick/> → crm:P107i_is_current_or_former_member_of →
<lincs:lfEWkpvhuK6>
|
| Edge Case Example & Abstraction | N/A | |
| Resource Links | The Wikimedia Foundation. (2021). Wikidata. | |
| Discussion Elements Pertaining to the Pattern | N/A | |
| Y90s Elements Following this Pattern | y90s:is_member_of | |
Pattern in TTL:
<Y90:Person> a crm:E21_Person ;
rdfs:label "<Y90:Person>" ;
crm:P107i_is_current_or_former_member_of
<Membership_Organization> .
<Membership_Organization> a crm:E74_Group ;
rdfs:label "<Membership_Organization>" ;
crm:P2_has_type wikidata:Q6815100 .
wikidata:Q6815100 a crm:E55_Type ;
rdfs:label "membership organization" .